来源:中国网心理中国
近日,武汉市关心下一代工作委员会、武汉市教育局、武汉市卫生和健康委员会、共青团武汉市委员会、武汉市妇女联合会联合印发《武汉市青少年心理健康促进行动方案(2023-2025)》。
武汉市青少年心理健康促进行动方案(2023-2025)
为深入贯彻党的二十大精神,认真落实《中华人民共和国家庭教育促进法》《“健康中国2030”规划纲要》《国务院关于实施健康中国行动的意见》及教育部等十七部门印发的《全面加强和改进新时代学生心理健康工作专项行动计划(2023—2025年)》,营造良好的家庭、学校、社会育人环境,加强青少年心理健康教育及心理健康促进工作,提升学生心理健康素养,特制定本行动方案。
一、指导思想
以习近平新时代中国特色社会主义思想为指导,全面贯彻党的教育方针,坚持为党育人、为国育才,落实立德树人根本任务,切实把心理健康工作摆在更加突出位置并贯穿学校、家庭、社会各方面,全面开展全市青少年心理健康教育和服务,着力培养德智体美劳全面发展的时代新人,为青少年健康成长保驾护航。
二、工作原则
——坚持围绕中心。围绕党的中心任务,遵循青少年成长成才规律,把解决青少年心理问题与青少年成才发展的实际问题相结合,找准工作着力点,增强服务针对性,积极融入武汉市政治经济社会发展大局,培养新时代党和国家需要的优秀人才。
——坚守育人初心。牢牢把握立德树人根本任务,把青少年思想政治引领与心理健康教育工作贯穿青少年心理健康工作始终,用心、用情服务好广大青少年群体。
——坚持正向推动。加强青少年心理健康工作体系建设,全方位强化青少年心理健康教育,增强青少年心理健康工作科学性、针对性和有效性,提升工作组织化水平。
——坚持多元联动。健全多部门联动和学校、家庭、社会协同育人机制,聚焦影响青少年心理健康的核心要素、关键领域和重点环节,强化条件保障,促进资源共享,系统强化青少年心理健康工作。
三、工作目标
根据青少年心理、生理发展特点和规律,把握不同年龄阶段青少年的心理发展任务,运用心理健康教育的知识理论和方法技能,组织实施青少年心理健康促进行动。总的目标是:
坚持一个主题:用心守护、用情护航。
推动两轮驱动:部门横向发展、区街纵向深入。
抓好三个结合:即家庭、学校、社会的融合,建立联动、协商、培训机制。
开展三步走战略:一年上台阶,两年打基础,三年出成果。
实施五大工程:创新、强基、示范、联动、关爱。
打造六大品牌:即一批中小学心理健康教育示范学校、一批青少年心理教育示范社区、一批社会心理建设服务机构、一批青少年心理健康教育平台(如育心家长课堂、心理健康讲堂、心理健康热线等)、一批心理健康服务资源库(课题研究成果、教学案例、辅导案例、心理情景剧、心理体验游戏等)、一批优秀的专家队伍(优秀专家、咨询师、名五老工作室等)。
实现青少年心理健康活动有阵地、服务有队伍、经费有保障,青少年心理健康服务专业化水平显著提高,青少年心理健康素质显著增强,学校、家庭、社会和相关部门协同联动的青少年心理健康工作格局更加完善。
四、工作任务
根据中央、省、市有关青少年心理健康工作相关政策和指示精神,结合武汉市加强青少年心理健康的总目标,逐步健全青少年心理服务平台,开展青少年心理疏导和危机干预,有效构建“早发现、早预警、早干预、早治疗”的青少年心理健康关爱工作格局,重点开展以下五大促进行动。
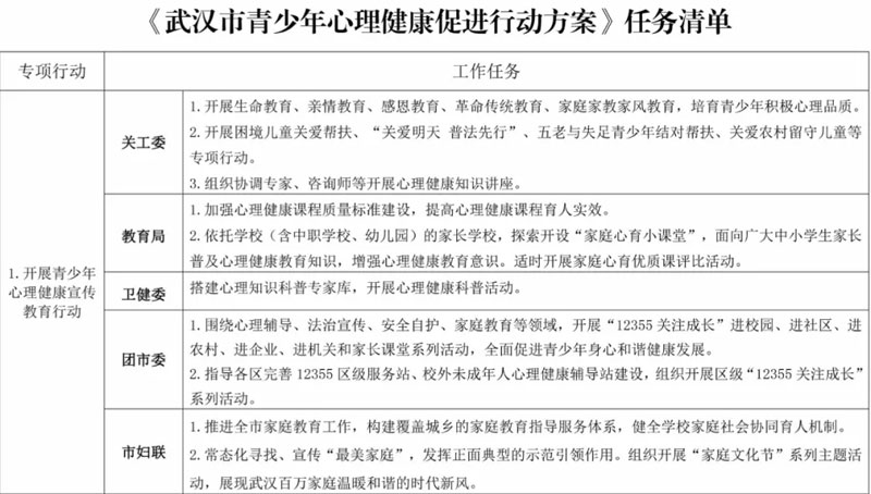
1.开展青少年心理健康宣传教育行动。加强青少年心理健康知识的宣传、传播,教育青少年树立“身心同健康”意识,积极掌握应对心理行为问题的方法和途径。树立家庭是青少年心理健康问题的第一道防线,父母是孩子心理健康的第一责任人的理念,积极开展生命教育、亲情教育、感恩教育、家庭家教家风教育,培育青少年积极健康的心理品质。大力开展“家庭教育大讲堂”,倡导青少年保持健康心理状态、科学运动、充足睡眠、合理膳食等,减少心理行为问题和精神障碍诱因。中小学校要结合相关课程开展心理健康教育,开设心理健康教育课程,开展有针对性的心理健康教育主题班队会、团课,分层分类开展心理健康教学,关注学生个体差异,帮助学生掌握心理健康知识和技能。邀请网络名人、心理专家围绕社会热点正面发声,推广青少年网络文化产品,结合“12355关注成长”青少年公益活动、困境儿童关爱帮扶、“关爱明天、普法先行”、“五老”与失足青少年结对帮扶、关爱农村留守儿童等专项行动,持续开展系列品牌活动达到“以心育人、用情护航”的目的。
2.开展青少年心理健康关爱行动。关工委抓总协调,统筹专业机构、专家资源及社会服务平台开展标准化、等级式评定。市教育局针对“专制型”家庭、“忽视型”家庭不同特点,从家长课堂入手,联动开展家长团体辅导、沙龙讲座等活动,做好“知、用、会、好”四个阶段的家庭教育指导,以“让孩子有个美好童年”为抓手,做到“沟通交流1刻钟,体育锻炼1小时”。卫生健康部门加强对已建有热线的精神卫生医疗机构及12345政务服务便民热线(含12320公共卫生热线)工作人员的培训和业务指导,团市委加强武汉市12355青少年服务热线平台建设,进一步优化服务热线管理,持续加大热线宣传力度,鼓励青少年有需要时拨打求助,打造“打得通、找得到、能管用”的青少年综合服务平台。每年在入学季、考试季、毕业季、寒暑假等特殊节点,深入各中小学校及暑期托管班,对面临升学压力、考试压力、就业压力以及处于“叛逆期”的青少年群体,有针对性地开展教育引导和心理疏导,帮助青少年及其父母释缓心理压力和焦虑情绪。市妇联招募家庭教育服务志愿者,加强武汉市家庭教育指导服务中心建设,擦亮“家庭教育公益大讲堂”工作品牌,并将青少年心理健康教育纳入课程体系,送课程进学校、进企业、进社区、进网络。
3.开展青少年心理健康工作强基固本行动。强基固本就是要完善体系和阵地建设。加强青少年心理健康志愿者队伍建设,邀请全市青少年心理健康研究专家及“五老”对咨询师进行专业培训,组建由各类名人专家组成的湖北武汉12355青少年服务台暨青少年心理健康教育专家团及咨询师团队,就近就便提供心理咨询和关爱服务。推动构建青少年心理健康支撑体系,积极打造“1+N”心理关爱工作联盟,共建共享心理服务阵地平台,依托城乡社区综合服务设施、新时代文明实践中心(所、站)、社区教育机构、关爱之家、儿童之家、青年之家、家长学校或家庭教育指导服务站(点)等活动阵地,整合社会资源,开展心理健康教育。教育、卫健部门推动中小学“医教结合”心理健康促进工作,建立完善青少年心理健康“早期识别、及时转介、精准干预、顺利返校”机制。会同公安、民政、市民热线等部门开辟个案转介“绿色通道”,及时处置涉青少年相关问题。
4.开展青少年心理健康服务能力提升行动。依托在汉专业医疗卫生机构、在汉高校、省市心理行业协会等资源,充分发挥教育阵地的作用,利用各类线上线下教育培训平台,分级分类分期对青少年心理健康教育工作团队和教育系统专(兼)职心理健康工作人员、“五老”骨干及其他青少年事务工作人员开展青少年心理健康知识培训,并定期开展督导,不断丰富业务技能,全面提升心理健康服务工作水平。推进全市中小学心理健康教育教师配备和心理健康中心建设,根据教学和辅导等需要配备专职或兼职心理健康教育教师。加强儿童医院、精神专科医院和妇幼保健机构儿童心理咨询及专科门诊建设,完善医疗卫生机构儿童青少年心理健康服务标准规范,加强综合监管。针对青少年常见的心理行为问题与精神障碍,组织开展理论研究和实践探索,提高早期识别和干预的能力。
5.开展青少年心理健康环境净化行动。认真学习贯彻《未成年人保护法》《预防未成年人犯罪法》和《家庭教育促进法》,督促未成年人的父母承担起对子女实施家庭教育的主体责任,坚持用正确思想、方法和行为教育儿童青少年养成良好思想、品行和习惯。围绕学校积极主导、家庭主动尽责、社会有效支持的协同育人机制,与学校、家庭、社会携手,开展各类心理健康促进活动,提高青少年自我情绪调适能力。教育部门定期开展学生心理健康状况和学校心理健康教育状况调查,督促学校完善心理健康教育机制,教育、妇联、关工委等部门组织办好家长学校或网上家庭教育指导平台,推动社区家庭教育指导服务站点建设,引导家长关注孩子心理健康,树立科学养育观念,尊重孩子心理发展规律。妇联、共青团、关工委等部门要注重家庭家风建设,结合“‘五老’弘扬好家教好家风”“家庭文化节”等主题活动等,培育积极健康的家庭文化,构建文明和谐温暖的家庭关系,为青少年健康成长营造良好的家庭环境。
五、保障措施
1.强化组织领导。要充分认识开展“青少年心理健康促进行动”的重要意义,将其作为健康中国行动的重要抓手,切实增强责任感、使命感,有序推进活动实施。各有关部门要统筹资源力量,强化协同配合,加强督促指导,推动活动有效开展。加强全市青少年心理健康促进行动的组织领导,各区相关组织、各单位主要负责人为第一责任人,分管领导具体抓。要组建工作专班,落实专人负责,市关工委作为牵头单位具体抓好工作的统筹谋划,其他单位根据本单位职能职责,加强工作落实。
2.加强部门联动。要加强与各单位的工作联动,形成工作合力,建立健全协同机制,定期分析研究协调相关工作。共同开展青少年心理健康宣传教育,加强物防、技防建设,及早发现青少年严重心理健康问题,及时转介、诊断、治疗。
3.落实经费投入。各单位要加大统筹力度,优化支出结构,切实加强青少年心理健康促进行动经费保障,将所需经费纳入预算,满足青少年心理健康工作需要。要健全多渠道投入机制,鼓励社会力量支持开展青少年心理健康服务。
4.实行清单管理。市级编制公布“青少年心理健康促进行动”任务清单,明确工作服务事项及措施,完善政策和服务支撑,让服务青少年心理健康工作的志愿者和阵地有保障。以区为单位编制需求清单,围绕青少年心理健康促进工作目标,聚焦青少年所急所盼,优先将青少年需求强烈、短板突出的项目纳入清单,明确今后一个时期的工作重点,强化青少年心理健康促进行动需求牵引。
5.加强典型示范。重点抓好五大工程和六大品牌示范引领,对在青少年心理健康工作方面作出突出贡献的组织(机构)或个人,按照上级有关规定予以通报表扬。对符合条件的服务青少年心理健康促进行动的志愿人员,予以提供成长条件。要及时宣传推广各区各单位在青少年心理健康教育方面的好经验好做法,及时通报工作情况,总结工作经验,加大宣传以及心理健康知识的普及,引起家庭、学校、社会更多的关注,着力形成一批可复制、易推广、效果好的青少年心理健康工作品牌。



