来源:中国网心理中国
中国网心理中国5月11日讯 国家卫生健康委办公厅8日发布通知,为持续推进社会心理服务体系建设有关工作落实,积极发挥专家作用,经商有关部门,国家卫生健康委决定成立全国社会心理服务体系建设专家工作组。专家工作组任期自2024年5月8日至2027年5月8日,国家卫生健康委将根据工作需要,适时对成员进行调整。原国家卫生健康委疾控局2019年1月8日成立的全国社会心理服务体系建设试点专家工作组同时撤销。
国卫办医政函〔2024〕156号
各省、自治区、直辖市及新疆生产建设兵团卫生健康委:
为持续推进社会心理服务体系建设有关工作落实,积极发挥专家作用,经商有关部门,我委决定成立全国社会心理服务体系建设专家工作组(以下简称专家工作组)。现将专家工作组工作机制、工作职责和名单印发给你们,请支持、配合做好相关工作。
专家工作组任期自2024年5月8日至2027年5月8日,我委将根据工作需要,适时对成员进行调整。原国家卫生健康委疾控局2019年1月8日成立的全国社会心理服务体系建设试点专家工作组同时撤销。
附件:
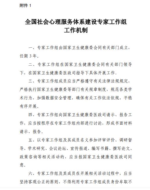
1.全国社会心理服务体系建设专家工作组工作机制
2.全国社会心理服务体系建设专家工作组工作职责
3.全国社会心理服务体系建设专家工作组名单
国家卫生健康委办公厅
2024年5月8日



